
(长按上方二维码进入RDMI公众号,输入“报名”即可进入报名流程)
为回馈社会,以实际行动践行社会责任,大幅降低企业提升创新能力的门槛,为企业运用创新方法解决技术难题打下坚实的基础,RDMI®与深圳市卓越绩效管理促进会强强联合,于10月21日、28日(均为周六)共同举办第十三次TRIZ一级在线免费公益培训。相关事宜通知如下:
01 培训方式
本次培训以在线的形式进行,以视频播放和专家讲解结合的形式进行。
02 培训安排
1.开课时间:
2023年10月21日、28日(均为周六),9:00-18:00,可能会根据实际情况有所调整。
2.授课形式:2天线上视频+专家讲解结合
3.视频主讲专家简介:

孙永伟,博士,正高级工程师,TRIZ大师(五级,全球最高级),注册六西格玛设计(DFSS)黑带大师,研发方法理论体系的提出者,北京市科协产业特派员,对外经济贸易大学国际商学院实践教授,长安汽车大学全球特聘教授,天津大学创新创业导师,TRIZ理论的畅销书《TRIZ打开创新之门的金钥匙I》和《TRIZ打开创新之门的金钥匙II》两本书的作者,目前已经获得授权的发明专利30余项。曾任GE(通用电气)全球研发中心工程师、GE能源集团黑带、GE油气集团项目经理、国家能源集团北京低碳清洁能源研究院研发方法论推进负责人等职。孙博士曾获得中国质量技术领域的最高奖全国质量技术奖及北京科协创新达人等称号。经他签发不同级别研发方法论认证证书的专家达5000多人,其中多位已经成为企业研发方法论推进负责人。20多年来,他一直在企业和研究机构的研发第一线,具有丰富的企业内部推进六西格玛和TRIZ等先进研发方法论的经验以及运用这些方法论解决实际问题的能力,是多家企业大规模推进创新方法的首席专家,曾多次受邀到德国、波兰等欧洲国家及韩国、马来西亚、印度等亚洲各国介绍方法论的推进经验。
1.考试及认证
a.参加培训的学员在通过RDMI®认证考试后方可获得证书;通过考试者可获得RDMI®一级TRIZ认证证书。
b.认证考试安排在培训的最后一个环节,考试时长为1.5小时,考试形式为在线监考下的线上答题,考题题型为选择题、判断题等。
c.不收取考试费、认证费、证书费。

(RDMI®一级TRIZ认证证书样本)
03 培训对象
从事与创新相关的工作人员,如研发工程师、企业研发负责人、研发总监、技术人员、知识产权领域的工作者、高校老师、学生、企业创新管理人员、投资人员及科技创新人员及其他具备一定的理工科背景的人员等。
本次面向零基础人员,完成培训并通过考试可获得RDMI®颁发的TRIZ一级认证证书,培训、认证、证书及组织等费用由RDMI®承担。
04 报名通道
【报名及培训流程】
在RDMI微信公众号底部输入“报名”,即可出现本次培训的最新二维码,加入报名群;

在报名微信群中,请根据群管理员的提示一步一步完成报名;
a.管理员、班主任将在群里发布与本次培训相关的所有信息,如收看方式、时间安排等信息,还可以与全球、全国最高级别的TRIZ理论专家们互动等;
b.报名截止到10月17日18:00;
c.注意事项:
i.由于学习软件的限制,名额有限,先到先得。
ii.由于是公益培训,不收取费用,也不提供免费回看,请认真学习,专心听讲。
iii.认证考试为开卷考试。RDMI®极度重视学习和认证的质量。认真学习的人员考试通过率很高(超80%),但不认真学习的人不可能通过考试。
iv.考试作弊者将直接取消考试资格以及考试成绩。
05 咨询方法
可以通过以下几种方式咨询报名过程中可能遇到的问题。
a.在线微信咨询长按下方二维码。

b.发送邮件到: rdmi@rdmi.cn和service@rdmi.cn。
c.电话咨询:4000-885585或13671838341。
06 课程介绍
【开课前必修课】
*开课前。必须提前在线学习完成导论部分
(一)研发方法理论体系视频

或在浏览器中输入链接:https://www.bilibili.com/video/BV11S4y1F72o?t=2.9
(二)经典TRIZ理论简介

或在浏览器中输入链接:https://www.bilibili.com/video/BV1Jm4y1o7q8?t=1.0
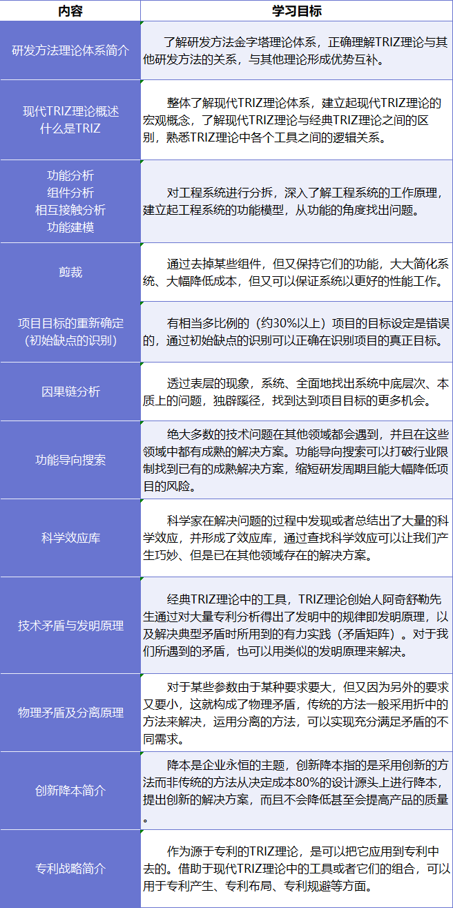
【课程简介:RDMI TRIZ一级课程内容】

【教材说明】
a.本次培训将采用TRIZ五级大师、DFSS黑带大师、研发方法理论体系的提出者孙永伟博士的视频,由实战和教学经验丰富的三级、四级、五级专家在线讲解、答疑。本次培训所采用的是由RDMI®多年来在众多实战项目的基础之上开发的,具有完全自主知识产权的现代TRIZ理论知识体系。
b.本次培训采用的PPT打印版讲义,讲义打印费和邮寄费(共计50元)学员自行承担。本次培训不提供电子版讲义。
*注:由于培训和考试需要用到讲义,为提高学习质量,强烈建议购买讲义,不买后悔!讲义将自上海(暂定)发出,请预留至少3天快递时间。

(讲义封面图)
另本次培训推荐参考书为:《TRIZ 打开创新之门的金钥匙 I》。


07 往期学员反馈
附:RDMI公益TRIZ一级培训往期部分学员反馈


RDMI还将开展其他能够大幅提高研发效率的方法论培训,敬请关注。
扫码加入RDMI®研发方法论线上交流微信群


欢迎访问RDMI官网
扫描二维码入群开启免费TRIZ学习之旅



扫二维码关注我们
作者简介:孙永伟,博士,注册六西格玛设计(DFSS)黑带大师,TRIZ五级大师,研发方法理论体系的提出者,对外经济贸易大学国际商学院实践教授,天津大学创新创业导师,TRIZ理论的畅销书《TRIZ打开创新之门的金钥匙I》和《TRIZ打开创新之门的金钥匙II》两本书的作者,目前已经获得授权的发明专利30余项。曾任GE(通用电气)全球研发中心工程师、GE能源集团黑带、GE油气集团项目经理等职。孙博士曾获得中国质量技术领域的全国质量技术奖。经他签发不同类别研发方法论认证证书的专家达5000多人,其中多位已经成为企业研发方法论推进负责人。20多年来,他一直在企业和研究机构的研发第一线,具有丰富的企业内部推进六西格玛和TRIZ等先进研发方法论的经验以及运用这些方法论解决实际问题的能力,曾多次受邀到德国、波兰等欧洲国家及韩国、马来西亚、印度等亚洲各国介绍方法论的推进经验。
邮箱:ywsun@yeah.net或sunyongwei@irdmi.org。
RDMI®(国际研发方法协会,The International Research and Development Methodologies Institute)致力于将全球领先企业在研发项目中起到关键作用的方法论进行研究、提炼、融合,并加以推广,以提升工程师的研发能力,从而提高企业的研发水平,助力企业开发出高质量的产品。RDMI®关注的研发方法论对应于解决企业研发过程中遇到的不同层面的问题,从战略层面到执行层面,从各个方面提高企业的研发水平。RDMI®关注的方法论包括但不限于NPI/IPD、DFSS(六西格玛设计)、专利战略、TRIZ(发明问题解决理论)、FMEA(潜在失效模式及后果分析)、DoE(试验设计)、创新降本等。目前,RDMI®已在广州、武汉、苏州、哈尔滨、成都、上海、香港等地设立了中心。
如果您也对研发方法论感兴趣,欢迎您长按二维码关注本公众账号。为了更加有效的交流,我们建立了研发方法群(QQ群号:1141059571)用于交流、讨论研发方法论,欢迎您的加入。联系邮箱:rdmi@rdmi.cn,电话:4000-885585。